BNBは最近、顕著な構造的な上昇を見せています。7月に史上最高値を更新した後、本日、史上最高値の865.68ドルを上回りました。多くの米国上場企業が準備資産としてBNBを積極的に購入していることや、ETF申請などの好材料もあり、かつては「取引所プラットフォームコイン」や「パブリックチェーンエコシステムトークン」と見られていたBNBは、今や機関投資家の準備資産へと進化しています。
この市場トレンドは一時的な熱狂ではなく、BNBの再評価と再ポジショニングによって引き起こされている可能性があります。この記事では、BNBの機関投資家への道筋と、個人投資家が利用できる様々な投資機会について詳しく考察します。
01. BNBの「制度的進化」の道筋のレビュー
過去 2 か月間に、BNB 周辺では 3 つの大きな出来事がありました。
複数の米国上場企業がBNBを準備金に追加:7月以降、複数の米国上場企業がBNBの購入または資金調達を発表しています。例えば、CEA IndustriesはYzi Labsの支援を受けて、5億ドル(12億ドルまで拡張可能)を調達し、過去最大のBNB準備金を構築する予定です。Liminatus Pharmaは長期投資として最大5億ドルをBNBに投資する予定です。Windtree TherapeuticsはBNB買収のために最大7億ドルの資金を承認しました。Nano Labsは10億ドルを投資し、流通BNB供給量の5%から10%を段階的に保有する計画で、既に12万8000BNBを店頭で購入しています。これらの動きは、BNBが一部の機関からビットコインに匹敵する準備資産として見られていることを示しています。
ETFトレンド:5月初旬、著名な資産運用会社VanEckは、ステーキングなどの追加特典を含むBNB ETFの申請を米国証券取引委員会(SEC)に正式に提出しました。承認されれば、BNBはビットコインとイーサリアムに続き、次期暗号資産ETF競争の焦点となることが予想されます。
BNB価格が史上最高値を更新:前述の好材料に後押しされ、BNBは引き続き上昇を続け、8月14日には史上最高値の865.68ドルに達しました。下のチャートは、7月中旬以降、BNBのポジション加重資金調達率がマイナスからプラスへと着実に上昇し、7月23日から8月14日の間に約0.015%~0.03%/8時間に達し、価格上昇と連動していることを示しています。今回の下落局面でも、この金利が長期間マイナスに留まっていないという事実は、スポット価格とレバレッジ価格の両方が価格上昇を牽引する強気トレンドを示唆しています。これは、十分な上昇モメンタムと比較的健全な構造を示唆しています。

出典:Coinglass
これらの出来事は、BNBの機関化を反映しており、Binanceエコシステムの内部価値に主に依存するポジションから、伝統的な機関投資家による積極的なアロケーションの新たな段階へと進化しています。こうした「ウォール街型」の買いの流入により、BNBの価値コアは構造的な上昇モメンタムを獲得し、より長期的かつ安定した需要源となっています。個人投資家にとって、今こそBNBの長期的なポテンシャルを再評価し、その上昇モメンタムを共有するための様々な手段を模索する時です。
02. 個人投資家のチャンス1:BNBチェーンのオンチェーンゲームプレイ
個人投資家にとって、チェーン上のBNBエコシステムに積極的に参加することは、増分価値を獲得するための重要な方法です。彼らは、DeFi、RWA、Memeといった様々な手段を通じて、BNBチェーンの配当に参加することができます。
DeFi:BNB Chainの主要なDEXとレンディングプロトコルは、既に業界をリードするTVLを達成しています。例えば、大手分散型取引所であるPancakeSwap(V3)は、約20億ドルのTVLを誇り、様々な暗号資産ペアで流動性プールのリターンを提供しています。老舗のレンディングプロトコルであるVenusは、BNBのような主流資産のレンディングをサポートしています。Lista DAOも10億ドルのTVLを誇ります。個人投資家は、自身のリスク許容度に基づいて適切なDeFi戦略を選択できます(下のグラフを参照)。

RWA:BNBチェーンは、RWAオンチェーンの新興プラットフォームとして急速に成長しています。7月には、Ondo Financeが100以上の米国株とETFを象徴するトークン化商品をBNBチェーンに統合すると発表しました。これにより、世界中のユーザーは24時間365日、厳選された米国株を取引できるようになります。また、Krakenと資産運用会社Backedが立ち上げたxStocksイニシアチブもBNBチェーンに導入され、60以上の米国株とETFの取引をサポートします。ステーブルコインに関しては、トランプ一族の企業WLFIが、初の準拠ステーブルコインであるUSD1の発行にBNBチェーンを選択しました。現在、WLFIはBNBチェーンのDeFiエコシステムに統合され、USD1の流動性プールが確立されています。個人投資家はBNBチェーンを通じて米国株、債券、その他の資産への投資をより容易にし、資産の分散化を実現できます。
ミーム:今年初め、BNBチェーン上で数々の驚異的なミームトークンが発行され、かつてない市場の関心を集めました。ミームトークンの取引にご興味をお持ちの方は、チェーンをスキャンし、BNBチェーン初の公正なミーム発行プラットフォームであるFour.memeで新たに発行されるトークンに注目してください。もちろん、ミーム市場は変動が激しいことを覚えておくことが重要です。現在、人気は大幅に低下しているため、投資は回復するまで待つのが最善です。市場機会の観点から見ると、ミームの人気はBNBチェーンに多大な取引量と新規ユーザーをもたらし、BNBの需要をさらに押し上げ、ひいてはBNB保有者に利益をもたらす可能性があります。
全体として、BNBチェーンのエコシステムはトラフィックと価値の両面で急増しています。個人投資家にとって、これはオンチェーン投資機会の急増を意味し、優良DeFiプロジェクトから着実にリターンを得たり、RWA戦略を試したり、さらには新興ミームを発見したりすることが可能になります。BNBチェーンの中核的な価値担い手として、オンチェーンの繁栄は最終的にBNBの価値向上につながります。したがって、BNBチェーンのエコシステムに深く参加することで、BNBと共に成長していくことになります。
03. 個人投資家のチャンス2:コインと株式の共鳴と「BNBコンセプトストック」の隠れた戦略
簡単に言えば、上場企業がBNBの大量購入を発表したり、BNBを財務戦略に組み込んだりすると、これらの銘柄のパフォーマンスはBNBと高い相関性を示し始めます。BNBが急騰すると、これらの銘柄は連動して、あるいは互いに上回るペースで上昇する傾向があり、逆もまた同様です。したがって、BNBのファンダメンタルズに自信がある場合は、市場が急騰する前に関連コンセプト銘柄を待ち伏せすることを検討できます。例えば、MicroStrategyはビットコインの購入を続けています。個人投資家がMicroStrategy株を購入することは、間接的にビットコインのパフォーマンスに賭けていることになります。場合によっては、MicroStrategyの株価は同時期にビットコインの成長率を上回ることさえあります。現在、BNBの機関投資家のポジション増加に伴い、このようなコイン株の共鳴効果が再現されることが期待されています。

既に複数の企業がBNBを準備金に加える計画について言及しましたが(上のグラフを参照)、これらの企業の株価はBNBと高い相関性があります。では、個人投資家はどのようにしてこの状況に対処し、リスクを管理できるのでしょうか?
上記の企業によるBNB発表のタイミングに注目しましょう。株価は発表直後に急騰することが多く、その後に買い増しするリスクが高まります。例えば、SECへの提出書類、売出し、購入完了といった重要な節目に注目しましょう。発表前は低いポジションで投資し、ニュースが発表されたらまとめて利益確定しましょう。
上記の企業によるBNB発表のタイミングに注目しましょう。株価は発表直後に急騰することが多く、その後に買い増しするリスクが高まります。例えば、SECへの提出書類、売出し、購入完了といった重要な節目に注目しましょう。発表前は低いポジションで投資し、ニュースが発表されたらまとめて利益確定しましょう。
BNBの価格相関に注目:これらの銘柄はBNBの価格と高い相関性があります。例えば、7月末にBNBが800ドルを突破した際、CEAやWindtreeなどの銘柄も追随しましたが、逆にこれらの銘柄の株価は下落しました。そのため、BNBの価格は先行指標として活用できます。BNBが新たな成長の波に乗りそうだと確信している場合は、関連銘柄の保有を増やし、その波を待つのも良いでしょう。ただし、BNBの価格が大きく変動した場合、株式市場もさらに劇的な価格変動を経験する可能性があることに注意してください。
コンセプト株とBinanceの関係に注目:一部の銘柄は、BinanceやCZの関与により市場の信頼感を高めています。そのため、担当者がこれらの企業とカストディや戦略ガイダンスの提供など、更なる協力関係を築くかどうかに注目してください。これらのシグナルは、BNBを保有するコンセプト株に対する市場の信頼を強め、結果としてバリュエーションを押し上げるでしょう。
これらの投資機会は、暗号資産市場のボラティリティと株式市場の要因(資金調達の希薄化など)の両方の影響を受ける二重のリスクを伴うことに留意してください。少額から始め、ポジションを慎重に管理し、ファンダメンタルズをモニタリングすることをお勧めします。
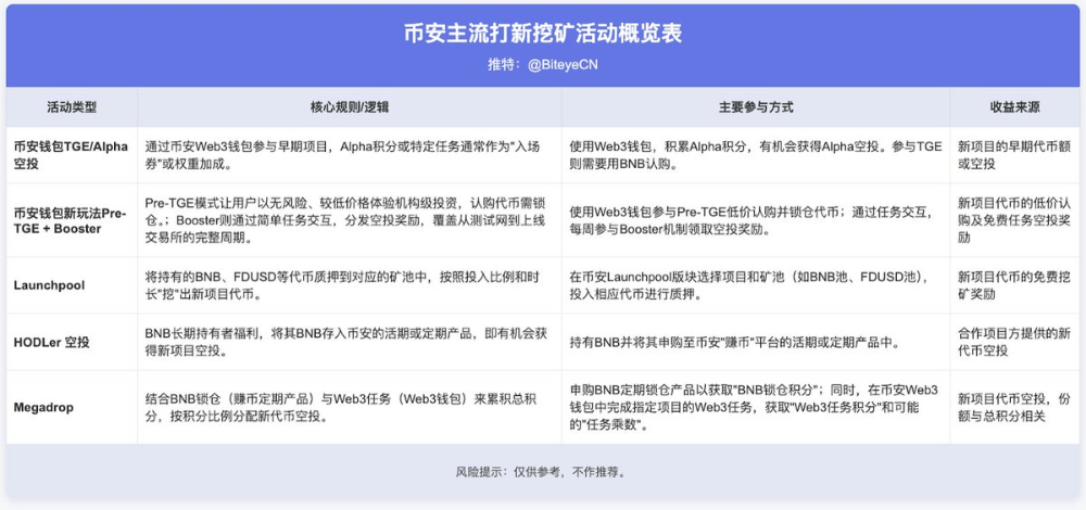
04. 個人投資家のチャンス3:取引所のゲームプレイ
近年、BinanceはLaunchpad、Launchpool、Megadropなど、様々なアクティビティを開始しており、そのほとんどにBNBが関わっています。実際、取引所の取引手法を活用することで、BNBは単なる投資から多様な収益を生み出すツールへと変貌を遂げ、ユーザーはBNB本来の価値上昇と追加収入の両方を享受できるようになります。
次の表は、現在主流となっている Binance IPO マイニング活動のいくつかをまとめたものであり、自分の状況に基づいて適切な収益方法を選択できるように役立ちます。

ご自身の資本規模と時間投資に基づいて適切な戦略を選択できます。
保守的な保有者:十分な資金はあるが、過剰な投資は避けたい方は、「BNB保有者」戦略を採用できます。これは、一定量のBNBを長期保有し、ローンチプールやホドラーによるエアドロップに積極的に参加する戦略です。この戦略では、新規トークンから新たなトークンを生成することを優先し、BNBの値上がりとエアドロップされた新規トークンの両方からリターンを得ます。
積極的な参加:資金は限られているものの、時間と実践的なスキルは十分にある場合は、「アルファポイント」戦略を試してみるのも良いでしょう。目標は、エアドロップ/TGE、プレTGE、ブースターのポイント獲得基準値に到達することです。タスクを完了したら、速やかに取引を終了して利益を確保しましょう。この戦略にはコストが伴うため、過剰な取引手数料やスリッページを避けることが重要です。スリッページによって利益が利益を上回ってしまう可能性があります。
前述の主要な活動に加え、BinanceはBNB保有者にVIPレベル、手数料割引、コイン上場への投票、Binance Payキャッシュバックなど、様々な特典を提供しています。例えば、BNBをBinanceの現物取引および先物取引の取引手数料に充当すると割引が適用されます。さらに、BNB保有者はBinance Earn限定投資商品に参加することで、複数の特典を獲得できます。
05. 個人投資家の機会4:BNB保有、デフレ配当、トークン経済モデル
ゲームプレイの種類に関わらず、ほとんどのパスは最終的にBNBを保有することにつながります。BNBが広く支持されている主な理由は、そのデフレトークン経済にあります。これは、時価総額上位のトークンの中で唯一のデフレトークンとなっています。2025年7月時点で、6,000万BNB以上(初期供給量の約31%)が破棄され、流通供給量は2億BNBから約1億3,900万BNBに減少しました。BNBは今後数年以内に目標の一定供給量である1億BNBに到達すると予想されています。
ゲームプレイの種類に関わらず、ほとんどのパスは最終的にBNBを保有することにつながります。BNBが広く支持されている主な理由は、そのデフレトークン経済にあります。これは、時価総額上位のトークンの中で唯一のデフレトークンとなっています。2025年7月時点で、6,000万BNB以上(初期供給量の約31%)が破棄され、流通供給量は2億BNBから約1億3,900万BNBに減少しました。BNBは今後数年以内に目標の一定供給量である1億BNBに到達すると予想されています。

出典: bnbburn.info、Binanceリサーチ
自動バーンメカニズム:BNBの従来のバーン方法は、BinanceにおけるBNBの取引量に基づいていました。2021年第4四半期から、BNBの価格とBNBチェーンによって生成されるブロック数に基づいて動的に調整される新しい自動バーンアルゴリズムが導入されました。例えば、先日完了した第32回四半期バーンでは、合計1,595,599.78BNBがバーンされ、実行時の価格で約10億2,400万ドル相当の価値がありました。
下の図は、自動バーンメカニズムの計算式を示しています。Bは四半期中にバーンされるBNBの量、Nは四半期中に生成されたBNBチェーンブロックの総数(固定ブロックタイムによって決定される数値)、PはBNBの平均価格、Kは定数(ハードフォークアップグレード後、現在は250に設定されています)です。この計算式からわかるように、価格が高ければバーンされる量は減り、価格が下がれば下がるほどバーン量は減ります。このメカニズムの本質は、市場の低迷期にはデフレの強度を高め、流通量を減らすことでBNBの価値アンカーを維持することです。一方、市場の好況期にはバーンの強度を自動的に下げることで、過度の供給逼迫を回避します。

リアルタイムバーンメカニズム:四半期ごとの中央集権的なバーンに加え、BNBチェーンは2021年にBEP-95プロトコルを導入し、オンチェーン上でリアルタイムバーンを実装しました。BNBチェーンの各トランザクションで支払われるガス料金の一定割合が直接バーンされます。BNBエコシステムが繁栄するほど、バーンされるBNBの量も増加します。長期的には、オンチェーンアクティビティの増加がトランザクション量の増加を促し、リアルタイムバーンの増加につながります。
個人投資家にとって、BNBのデフレ的な性質は希少性の増大を意味します。需要が安定または増加していると仮定すると、供給量が減少すると各トークンの本質的価値が上昇します。これは、上場企業が継続的に自社株を買い戻し、1株当たり利益と純資産を増加させ、ひいては株価にプラスの影響を与えるのと似ています。注目すべきは、BNBの約束供給量は約1億枚であり、ネットワークセキュリティの低下を避けるため、無期限に削減されることはないということです。したがって、供給量が1億枚に近づくにつれて、一定のインフレ率への移行などの政策調整が検討されているかどうかを監視することが重要です。しかしながら、少なくとも今後数年間は、デフレ傾向は明らかです。
06. BNBの価値再評価と将来の見通し
機関投資家の参入に伴い、従来の金融機関もBNBの評価方法を変えつつあります。例えば、スタンダードチャータード銀行は今年5月のレポートで、BNBの価格が2025年末までに約1,275米ドルに倍増し、さらに2028年末までに約2,775米ドルまで上昇すると予想しています。

出典:スタンダードチャータード銀行(参考のみ)
さらに、決済分野におけるBNBの発展は、その価値をさらに支え、市場における評価モデルの上方修正をさらに促進するでしょう。Binanceの決済アプリ「Binance Pay」は、BNBを主要決済通貨の一つとして世界中に展開されています。データによると、Binance Payは3億件の取引を処理し、総取引額は2,300億ドルに達しており、その大部分はBNBを使用して行われました。例えば、フランス・リビエラでは、Binanceはフィンテック企業Lyziと提携し、80以上の地元商店がBNBやその他の通貨を含む暗号資産決済を受け付けられるようにしています。この傾向が続けば、BNBの需要は投資や取引だけでなく、実際の商業流通からも生まれるでしょう。
つまり、2025年半ば時点で、BNBは上方修正される態勢が整っています。機関投資家による資産蓄積は「デジタル金準備」、活発なエコシステムは「主要パブリックチェーン」、そして拡大する決済システムは「実用的な通貨」というイメージを与えています。こうした多様なイメージが、BNBの時価総額をさらに急上昇させる可能性を秘めています。同時に、私たちは冷静さを保たなければなりません。結局のところ、BNBの長期的な価値は、エコシステムの継続的な発展、そして絶えず変化する市場におけるイノベーションと堅実な運営の維持にかかっています。
07. 結論
初期のプラットフォームコインから人気のパブリックチェーントークンへと成長したBNBは、今や伝統的な機関投資家にとって人気の暗号資産となっています。この変貌は、暗号資産業界の成熟を反映しています。機関投資家によるポジション構築の波が押し寄せる中、個人投資家は、オンチェーンへのディープな参加、関連コンセプト銘柄への投資、取引所イベントへの参加、BNBの保有など、様々なチャネルを通じてBNBの価値成長を共有することができます。「Build and Build(構築と構築)」というスローガンに忠実に、BNBの価値は皆によって形作られていきます。今後、機関投資家と個人投資家の共同の努力によって、BNBはイノベーションの新たな黄金時代を切り開くことができるのでしょうか?今後の展開を見守りましょう。
全てのコメント